EXP:Temperaturen von Sternen mit einfachen Mitteln bestimmen
Mit einem Lock-in-Verstärker lassen sich kleine Wechselsignale sehr effizient und vor allem rauscharm messen. Der hier vorgestellte Schaltplan ist für das Experiment Bedeckungsversuch gedacht und zeigt aber das Prinzip des Lock-in-Verstärkers sehr gut. Dieses lässt sich entsprechend mit einer Veränderung des Input-Signals an andere Messapparaturen anpassen und übertragen.
Was macht diese Schaltung besonders?
In dieser konkreten Schaltung wird eine LED moduliert und das modulierte Licht gemessen. Das Ausgangssignals ist sehr unempfindlich auf äußere Einflüsse. Selbst, wenn man mit einer Taschenlampe direkt auf die Photodiode leuchtet, liefert dies fast keinen Beitrag zum Ausgangssignal. Nur eine Veränderung des eigentlichen Messsignals führt zu einer entsprechenden Änderung im Output. Das Prinzip ist auch auf andere Messsituationen übertragbar, wodurch ein Lock-in-Verstärker ein einfaches, kostengünstiges und störungsunempfindliches Messinstrument darstellt.
Überblick über die Schaltung
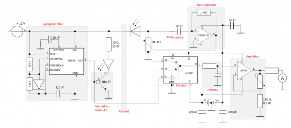
Der Schaltplan besteht aus den folgenden Einheiten:
- Signalgenerator
Der Signalgenerator genertiert ein Rechtecksignal mit einer Frequenz von ca. 220 Hz. Kernbaustein ist der Timerbaustein NE555. Die eingebaute Diode und die beiden Widerstände mit jeweils 1 kΩ sorgen für symmetrische Ein- und Auszeiten des Rechteckssignals.
- Verstärkerstufe LED
Das Rechteckssignal schaltet eine LED aus und an. Über die Verstärkerstufe LED kann eine große Last geschaltet werden. Prinzipiell kann an dieser Stelle ein beliebiges zu messendes Signal stehen, welches amplitudenmoduliert wird. In diesem Fall wird die LED mit einer bestimmten Frequenz an und ausgeschaltet. Vor dem Bipolartransistor BP137 ist ein Vorwiderstand an der Basis einzubauen. Der LED selbst ist ein 10 Ω Leistungswiderstand (25 W) vorgeschaltet, der als Konstantstromquelle dient.
- Abstand
Die linke und rechte Hälfte sind teilweise enkoppelbar. Als relevante Größe wird die Modulationsfrequenz des Signalgenerators an den Mischer weitergegeben.
- Photodiode und Photodiodenverstärker
Die Photodiode wird in dieser Schaltung mit der Betriebsspannung gegen Masse über den 100 kΩ Widerstand vorgespannt. Der 10 nF Kondensator vor dem Photodiodenverstärker dient als AC-Kopplung. Gleichspannungsanteile werden dadurch herausgefiltert. Beim Photodiodenverstärker handelt es sich um einen Transimpedanzwandler, der mit dem Operationsverstärker OP07 umgesetzt wird.
- Mischer
Beim Mischer handelt es sich um einen Schalter IC DG419, der mit der Eingangsfrequenz des Signalgenerators geschaltet wird. Auf dem Eingang S1 liegt das Messsignal des Photodiodenverstärkers.
- Tiefpass
Ein wichtiger Baustein des Lock-in-Verstärkers ist der Tiefpassfilter. Dieser lässt, wie der Name andeutet, nur kleine Frequenzen durch. Als Folge erhält man ein Gleichspannungssignal, welches proportional zur Beleuchtungsstärke ist.
- Verstärker
Um das schwache Signal einerseits zu verstärken, aber auch die Messung vom eigentlichen Signal zu entkoppeln, ist ein Nichtinvertierender-Verstärker, umgesetzt mit einem weiteren OP07 Operationsverstärker nachgeschaltet.
- Eigentliche Messung
Die Messung wurde in diesem Experiment über ein analoges Amperemeter durchgeführt. Der letzte Widerstand übersetzt die Spannung proportional zum Strom.
- Spannungsversorgung allgemein
Die Schaltung ist mit einer Spannung von 12 V betreibbar. Für die Operationsverstärker wird eine symmetrische Spannungsversorgung mit +15 V/-15 V eingesetzt. Die Massen müssen passend zusammengelegt werden. Die Kondensatoren an den Spannungseingängen, die gegen Masse geschaltet sind, dienen zur Entstörung der Spannungseingänge beziehungsweise der Spannungsversorgung.
Sonstiges benötigtes Material
- Punkt-Streifenrasterplatine
- Lötkolben, Lötzinn, Silberdraht, Zange
- Symmetrische Spannungsversorgung (DC, ± 15 V)
- ICs: 2x OpAmp, NE555, DG419
- Photodiode
- Widerstände, Kondensatoren je nach Frequenz und Last und Messbereich
Universität Stuttgart, 5. Physikalisches Institut, AG Physik und ihre Didaktik, lizenziert unter CC BY-NC-SA 4.0